返回首页
收藏本站
Toggle navigation
18782111161
18782111161
226695569
备案系统入口 >
网站首页
公司简介
公司介绍
企业文化
组织机构
员工必读
备案城市
部门介绍
持证人员
新闻动态
每日新闻
公司新闻
领导发言栏
设计部
部门介绍
设计人员
业务范围
联系方式
设计案例
设计案例
建筑设计
市政设计
城市规划设计
公路设计
电力设计
园林设计
化工石化设计
资质荣誉
资质荣誉
项目合作
分院成立条件
技术服务费
合作优势
常见问题
分院必读
在线签约
合作流程
在线签约
签约查询
办事处导航
成都总部
重庆办事处
北京办事处
贵阳办事处
昆明办事处
杭州办事处
广州办事处
西安办事处
武汉办事处
石家庄办事处
人事招聘
人事招聘
Previous
Next
设计部
部门介绍
设计人员
业务范围
联系方式
设计案例
设计案例
网站首页
>
设计部
>
设计案例
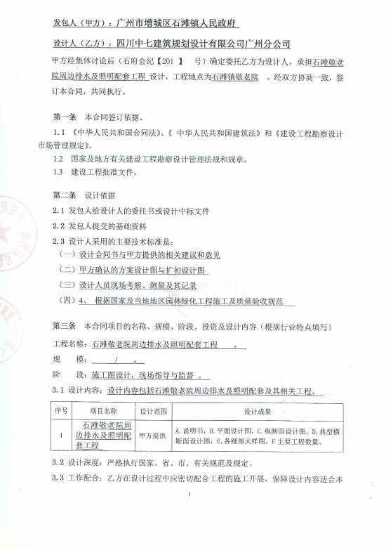
石滩敬老院周边排水及照明配套工程
上一篇:
仙村镇西南村停车场建设工程
下一篇:
米埗六二社村道环境整治工程设计合同
一键拨打电话